Diabète, obésité, maladies cardiovasculaires… les rôles de l’insécurité alimentaire et nutritionnelle

Les rôles de l’insécurité alimentaire et nutritionnelle | Cultures Sucre
Octobre 2025

Comment l’insécurité alimentaire d’une part, l’insécurité nutritionnelle d’autre part participent-elles au fardeau des maladies cardiométaboliques comme le diabète, l’obésité ou les maladies cardiovasculaires ? C’est à ces questions que se sont intéressés des chercheurs américains en nutrition et santé publique dans une revue.

De la sécurité alimentaire à la sécurité nutritionnelle…

Les chercheurs prennent d’abord le temps de présenter la différence entre les concepts de sécurité alimentaire et de sécurité nutritionnelle (Figure 1). Alors que la sécurité/insécurité alimentaire [1] a été définie dès les années 1990, le concept de sécurité nutritionnelle est né plus récemment, reflétant la reconnaissance croissante de l’importance d’un accès à une alimentation saine en tant que déterminant de santé. Le concept s’inscrit dans la continuité du concept de sécurité alimentaire, en le complétant et sans le remplacer. Une définition actuellement proposée de la sécurité nutritionnelle, encore en construction, est la suivante : un accès régulier, une disponibilité et une accessibilité économique à des aliments et des boissons qui favorisent le bien-être, préviennent les maladies et, si nécessaire, en permettent le traitement.

Cultures Sucre


Figure 1 : De la suffisance alimentaire à la sécurité nutritionnelle



Des premiers outils de mesure de l’insécurité nutritionnelle, encore en cours de développement, permettent de constater que les deux concepts sont liés mais reflètent des réalités différentes : certains individus estiment qu’il est difficile de se procurer régulièrement et de consommer des aliments sains favorables à leur bien-être (= insécurité nutritionnelle) sans pour autant être considérés en situation d’insécurité alimentaire. Et vice-versa.

… aux maladies cardiométaboliques

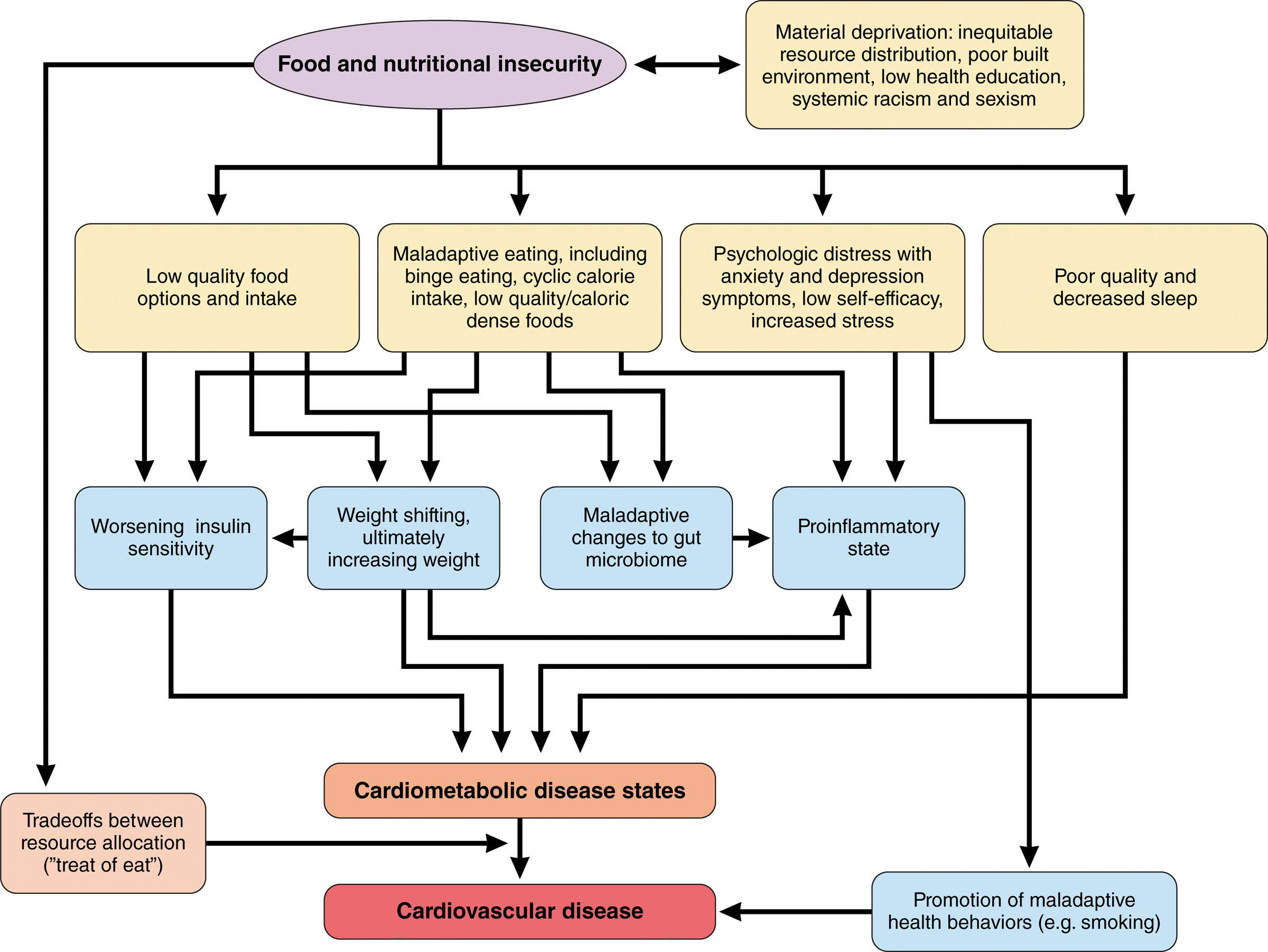
Les chercheurs analysent ensuite comment chacune de ces deux situations interagissent et participent à accroître les risques de maladies cardiométaboliques (diabète, obésité, hypertension, maladies cardiovasculaires) dans la population (Figure 2). 

  • En touchant les populations les plus défavorisées, l’insécurité alimentaire serait à la fois le reflet et l’un des mécanismes médiant les effets des inégalités sociales sur la santé. L’insécurité alimentaire limite l’accès à une alimentation de bonne qualité nutritionnelle (= insécurité nutritionnelle, voir paragraphe suivant). Elle pousse les individus à mettre en place des comportements compensatoires desservant leur santé (par exemple, renoncer à des soins médicaux pour pouvoir s’acheter à manger) et provoque des états psychologiques délétères (stress, dépression, moindre sentiment d’efficacité personnelle) affectant eux même la qualité de vie (insomnies…) et augmentant les comportements à risque pour faire face (alcool, tabagisme, consommation d’aliments de haute densité énergétique…). Autant de facteurs pouvant faire le lit de maladies cardiométaboliques.
  • Quant aux voies d’action de l’insécurité nutritionnelle, on ne compte plus les études démontrant les effets métaboliques d’un régime de pauvre qualité nutritionnelle sur la santé, qui passent par l’insulino-résistance, le gain de poids, l’inflammation systémique, ou encore l’altération de la composition du microbiote intestinal.

Cultures Sucre


Figure 2 : Mécanismes par lesquels l’insécurité alimentaire et l’insécurité nutritionnelle participent aux maladies cardiométaboliques.




[1] L’insécurité alimentaire est définie aux Etats-Unis comme une disponibilité limitée ou incertaine à des aliments nutritivement adéquats et sûrs, ou comme une capacité limitée ou incertaine à se procurer des aliments acceptables de manière socialement acceptable.



Voir tous les articles du numéro spécial « Insécurité alimentaire »

A retenir

  • L’insécurité nutritionnelle est un concept récent qui s’inscrit dans la continuité du concept d’insécurité alimentaire. Un même individu peut être touché par l’une sans être touché par l’autre, et vice-versa.

  • Ces deux formes d’insécurité contribuent à l’augmentation des maladies cardiométaboliques par des mécanismes communs (faible qualité nutritionnelle du régime) et spécifiques (impact psychologique, stratégies mal adaptatives…).

Sources

Diet and Food and Nutrition Insecurity and Cardiometabolic Disease. Brandt EJ, Mozaffarian D, Leung CW, Berkowitz SA, Murthy VL. Circ Res. 2023 Jun 9;132(12):1692-1706.
×
Nous récoltons vos données
Nous stockons et accédons à des informations non sensibles sur votre appareil, comme des cookies ou l'identifiant unique de votre appareil, et traitons vos données à caractère personnel comme votre adresse IP ou un identifiant cookie, pour des traitements de données comme la mesure du nombre de visiteurs. Ces informations seront conservées 6 mois à des fins statistiques. Vous pouvez faire un choix ici et modifier vos préférences à tout moment sur notre page concernant les cookies accessibles depuis toutes les pages de ce site web. Aucun cookie ne sera déposé si vous décidez de remettre votre choix à plus tard.
Tout accepter Tout refuser
×
Paramétrer les cookies
Nous déposons des cookies et utilisons des informations non sensibles de votre appareil pour améliorer nos produits. Vous pouvez accepter ou refuser ces différentes opérations. Pour en savoir plus sur les cookies, les données que nous utilisons, les traitements que nous réalisons, vous pouvez consulter notre politique de confidentialité.
Cookies de fonctionnement
Garantissent le bon fonctionnement du site et permettent de mettre en œuvre les mesures de sécurité.

Durée de conservation : 6 mois

Liste des responsables : Cultures Sucre

Liste des destinataires : Cultures Sucre

Toujours actifs
Cookies de mesure d'audience
Cookies permettant d'obtenir les statistiques de fréquentation du site (nombre de visites, pages les plus visitées, …).

Durée de conservation : 6 mois

Liste des responsables : Cultures Sucre

Liste des destinataires : Cultures Sucre